Wüsthof Knife Finder

Objective
The key challenge for this project was creating an experience that was both interactive and intuitive, guiding users through several questions without overwhelming them. Additionally, we needed to integrate the quiz seamlessly into the existing website while maintaining Wüsthof Knives’ visual and brand standards. Balancing the quiz’s functional aspects with a refined, on-brand design required close collaboration with the development team to ensure everything ran smoothly, from question flow to final implementation.
The Process
To meet these goals, I collaborated closely with a project manager, a marketer, and a developer throughout the project. There were also several review meetings with key stakeholders. My contributions included:
- User Research: Conducted research to understand users’ common challenges when selecting knives, which informed the design of the quiz and the types of questions that would resonate most with the target audience.
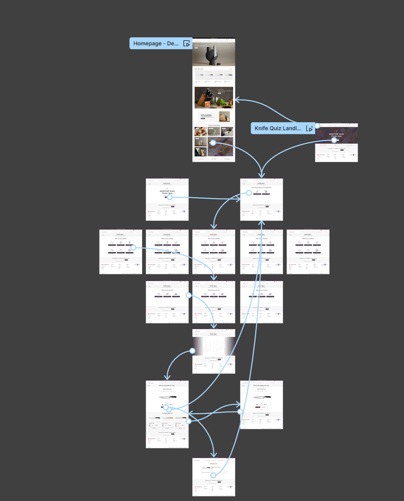
- Wireframing & Prototyping: Designed detailed wireframes and prototypes to map out the user flow, ensuring an intuitive experience from start to finish. I worked iteratively, using feedback from multiple rounds of client interaction to refine the design.
- Collaborative Effort: Coordinated efforts between design, development, and marketing teams to strategize quiz questions and align them with the broader brand goals. I worked hand-in-hand with the developer to ensure smooth functionality, eliminating dead ends and ensuring that the animation features were implemented correctly. These goals, I collaborated closely with a project manager, a marketer, and a developer throughout the project. My contributions included:
- User Research: Conducted research to understand users’ common challenges when selecting knives, which informed the design of the quiz and the types of questions that would resonate most with the target audience.
.png)
The Design
The final version of the “Knife Finder” quiz integrated seamlessly into Wüsthof Knives’ website and brand. Highlights of the completed design include:
Custom Iconography: I designed a custom set of icons specifically for the quiz to visually represent each step, ensuring clarity and engagement. These icons were crafted to align with Wüsthof Knives’ existing brand elements, maintaining visual consistency.
Interactive Animations: I incorporated subtle animations that guided users through the quiz, enhancing the experience with dynamic transitions between each step. The quiz culminated in a satisfying final animation upon the knife selection, adding a layer of polish to the user experience.
Brand Alignment: By adhering closely to Wüsthof Knives’ brand guidelines while introducing fresh design elements, the quiz maintained a professional look and feel that resonated with users.
The quiz successfully met the project’s goals, providing a streamlined path for users to select the right knife and reinforcing Wüsthof Knives’ commitment to user-centric design.




